職教學會秘〔2023〕62號
中國職業技術教育學會職業教育現代裝備專業委員會自2023年4月開展“百所數智化標桿實訓基地”、“百門名師工匠課”征集工作以來,得到了全國職業院校的積極回應。本著優中選優、引領示范的總體原則,經專家組進行初評及現場答辯,共篩選出首批“數智化標桿實訓基地”案例37個、“名師工匠課”案例25門。現公示如下,公示時間為2023年9月22日至2023年10月8日(7個工作日)。
公示期內若有異議,請以書面或電子郵件方式向學會反映,并提供相應證明,以便調查核實。反映人須如實提供本人真實姓名、聯系電話,對匿名、冒名或超出公示期限提出的異議原則上不予受理。名單如發現有筆誤的,請及時與我會聯系告知。
聯系人: 刁老師 010-59893017 13810607550
電子郵箱: diaominglei@china-didac.com
通訊地址: 北京市海淀區文慧園北路10號中教儀605室
郵政編碼: 100088
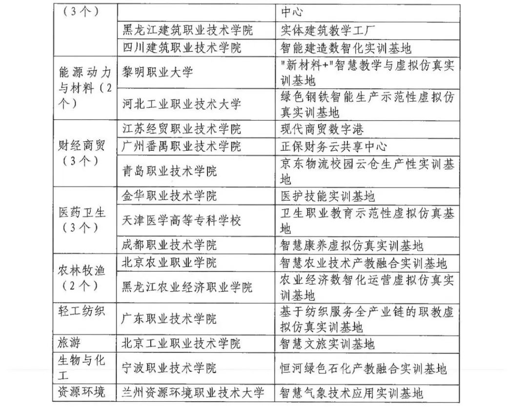
附件:首批“數智化標桿實訓基地”、“名師工匠課”公示名單
中國職業技術教育學會秘書處
2023年9月22日


